湖南省双牌水力发电有限公司职工食堂劳务外包项目已具备采购条件,现公开邀请供应商参加采购活动。
1 采购项目简介
1.1采购项目名称:湖南省双牌水力发电有限公司职工食堂劳务外包。
1.2采购人:湖南省双牌水力发电有限公司(以下简称双牌公司)。
1.3采购代理机构:无。
1.4采购项目资金落实情况:企业自筹,已落实。
1.5采购项目概况: 湖南省双牌水力发电有限公司是一个集灌溉、防洪、发电与航运等综合效益为一体的国有企业。双牌水库工程于1958年动工,1962年底基本完工,1963年4月1日,经湖南省人民政府批准,“湖南省双牌水电站”挂牌成立。双牌水电站由拦河坝、左岸船闸、右岸灌溉渠道和坝后式电站组成。总装机容量15万千瓦,设计年发电量6.5亿千瓦时。水库控制流域面积10594平方公里,总库容6.9亿立方米,大坝左岸有单线双向二级船闸一座,能通过100吨位驳船。右岸的主干渠道绵延92公里,流经双牌、零陵、冷水滩、祁阳4个县(区)境,灌溉农田32万多亩。2017年11月,经公司制改制,更名为“湖南省双牌水力发电有限公司”,2020年并入湖南省港航水利集团有限公司。
因2026年2月28日公司职工食堂劳务外包协议到期,现就2026-2027年度公司职工食堂劳务外包项目公开询价。
2 采购范围及相关要求
2.1采购范围:职工食堂劳务外包项目服务。
(1)派遣主厨师1名、副厨师1名、服务员兼送餐员2人;
(2)提供双牌公司职工正常工作日(含节假日值班人员中、晚餐)早、中餐70~80人,晚餐40人左右;
(3)提供双牌公司运行值班人员、办公楼厂房保安当班人员全年中、晚餐送餐服务20~30人;
(4)负责大型会议、活动招待餐;
(5)负责厨房、食材仓库、餐厅、包间、公共卫生间及食堂区域卫生保洁工作。
2.2服务期限: 1年,按合同约定时间执行(预计2026年3月1日至2027年2月28日)。
2.3服务地点: 湖南省双牌水力发电有限公司(湖南省双牌县泷泊镇双电东路111号)
2.4质量要求或服务标准: 响应询价文件第四章职工食堂劳务外包服务合同和双牌公司食堂管理制度的要求。
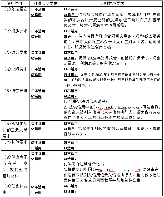
3 供应商资格要求
3.1供应商不得存在下列情形之一:
(1)处于被责令停产停业、暂扣或者吊销执照、暂扣或者吊销许可证、吊销资质证书状态;
(2)进入清算程序,或被宣告破产,或其他丧失履约能力的情形;
(3)被采购人或采购人上级单位纳入黑名单;
(4)其他: 无。
3.2供应商应满足如下要求:

4 响应保证金

5 确定成交供应商的方法
5.1综合评分法
5.2采购人应当确定排名第一的成交候选供应商为成交供应商。若排名第一的成交候选供应商未通过履约能力和报价核查,采购人按询价小组推荐的成交候选供应商名单排序依次确定其他成交候选供应商为成交供应商。
6 采购文件获取
6.1供应商应当于2026年02月05日至2026年02月10日,根据11联系方式,从采购人指定的联系人处免费获取询价文件。
6.2供应商若对本项目采购需求、资格要求等有疑问的,应当于2026年02月10日12时00分前向采购人提出澄清要求。
7 发布公告的媒介
本次采购公告发布的媒介: 中国招标投标公共服务平台(http://www.cebpubservice.com)、湖南省港航水利集团有限公司网站(http://www.hnsghsljt.com)上发布。
8 响应文件的递交
供应商应于响应截止时间(2026年02月11日12时00分)前,将响应文件(一式四份,其中正本一份,副本三份)密封和标记后,以快递或现场递交的方式送达采购人,送达地址:湖南省双牌水力发电有限公司党群综合部(湖南省永州市双牌县双电东路111号 ),收件人为谢先生 13974695410。邮寄件以收件人签收时间为准,因快递公司延迟邮寄的,收件人拒收并由寄件人承担此后果。
9 监督部门
监督部门:湖南省港航水利枢纽管理有限公司纪检审计部
地址:湖南省长沙市湘府西路鑫远国际大厦B座7楼
电话:0731-85483178
邮箱:ghslsn@163.com
10 其他
本项目最高限价:人民币 贰拾贰万捌仟元整(¥228,000.00元),超过最高限价为无效报价。报价有效期不小于90天(自报价截止之日起计算)。本项目不接受联合体报价。要求开具6%的全额增值税专用发票。
11 联系方式
采 购 人: 湖南省双牌水力发电有限公司
地 址: 湖南省双牌县泷泊镇双电东路111号
邮政编码: 425203
联 系 人: 蒋荣华 李海祥
电 话: 13974698899 18973311625
邮 箱:13974698899@163.com
责编:潘华
来源:湖南省港航水利枢纽管理有限公司