招标人湖南省水运建设投资集团有限公司对沅水常德(陬市港区)至鲇鱼口2000吨级航道建设工程设计风险评估和施工安全风险总体评估报告编制服务(招标编号:CNHD-XJ06)进行公开招标,评标委员会经过认真、细致的评审,推荐的中标候选人公示如下:
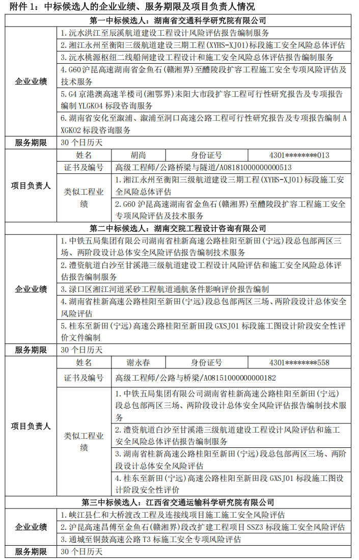
第一中标候选人:湖南省交通科学研究院有限公司 投标报价196500元
第二中标候选人:湖南交院工程设计咨询有限公司 投标报价193000元
第三中标候选人:江西省交通运输科学研究院有限公司 投标报价217500元
本项目中标候选人公示时间为2026年3月13日至3月16日,公示期内,如投标人和其他利害关系人对中标候选人公示无异议,招标人将按照招标文件的规定确定中标人。投标人或其他利害关系人对评标结果有异议的,应当在中标候选人公示期间向招标人提出。投标人或其他利害关系人认为招标投标活动不符合法律、行政法规规定的,可以依法向监督部门投诉。
投诉书应当包括下列内容:
1、投诉人的名称、地址及有效联系方式;
2、被投诉人的名称;
3、投诉事项的基本事实;
4、相关请求及主张;
5、有效线索和相关证明材料及招标人对异议的回复。
投诉人是法人的,投诉书必须有其法定代表人或者授权代表签字并盖章;其他组织或者个人投诉的,投诉书必须由其主要负责人或者投诉人本人签字,并附有效身份证明复印件。
招标人:湖南省水运建设投资集团有限公司
监督部门:湖南省水运建设投资集团有限公司纪检部
地址:湖南省长沙市天心区新姚南路196号
电话:0731-89933528
邮箱:lzylhd2024@163.com
附件1:中标候选人的企业业绩、服务期限及项目负责人情况
附件2:不合格投标人名单表


湖南省水运建设投资集团有限公司
2026年3月13日
责编:张岚
来源:湖南省水运建设投资集团有限公司