湖南省双牌水力发电有限公司2026-2027年度员工补充医疗保险服务已具备采购条件,现公开邀请供应商参加采购活动。
1 采购项目简介
1.1采购项目名称:湖南省双牌水力发电有限公司2026-2027年度员工补充医疗保险服务。
1.2采购人:湖南省双牌水力发电有限公司(以下简称双牌公司)。
1.3采购代理机构:无
1.4采购项目资金落实情况:企业自筹,已落实。
1.5采购项目概况: 双牌公司位于永州市双牌县,是一座集发电、灌溉、航运与防洪等综合效益为一体的大型国有水利水电枢纽工程。因公司在职员工补充医疗保险服务即将到期,现就2026-2027年度员工补充医疗保险服务公开询价。
2 采购范围及相关要求
2.1采购范围: 双牌公司在职员工117人2026-2027年度补充医疗保险服务。
2.2服务期限: 2026年5月31日至2027年5月30日。
2.3服务地点: 湖南省双牌水力发电有限公司(湖南省永州市双牌县双电东路111号)
2.4质量要求或服务标准: 详见询价文件第五章“采购需求”。
3 供应商资格要求
3.1供应商不得存在下列情形之一:
(1)处于被责令停产停业、暂扣或者吊销执照、暂扣或者吊销许可证、吊销资质证书状态;
(2)进入清算程序,或被宣告破产,或其他丧失履约能力的情形;
(3)被采购人或采购人上级单位纳入黑名单;
(4)其他: 无。
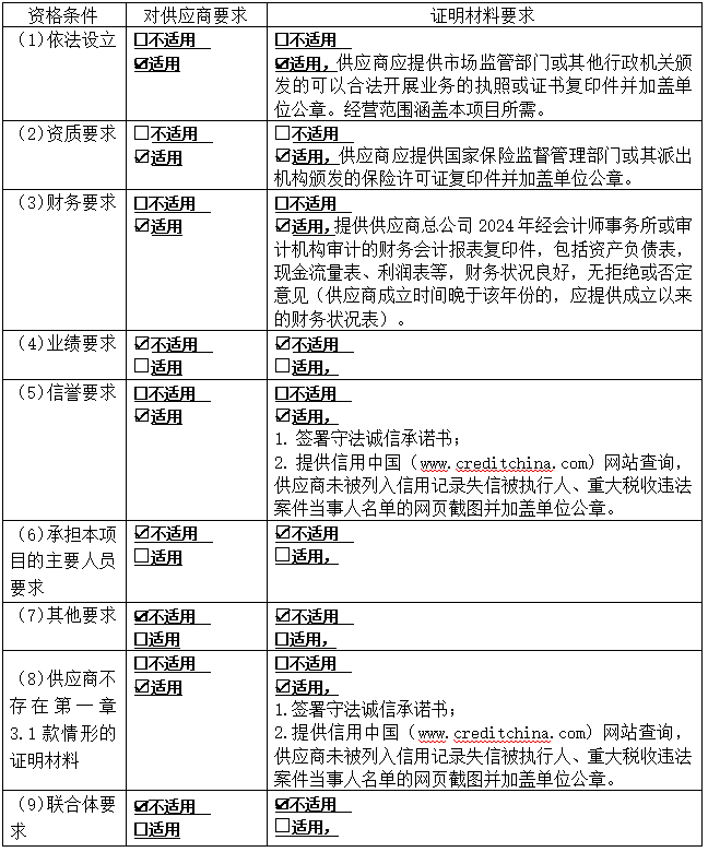
3.2供应商应满足如下要求:

4 响应保证金

5 确定成交供应商的方法
5.1综合评分法
5.2采购人应当确定排名第一的成交候选供应商为成交供应商。若排名第一的成交候选供应商未通过履约能力和报价核查,采购人按询价小组推荐的成交候选供应商名单排序依次确定其他成交候选供应商为成交供应商。
6 采购文件获取
6.1供应商应当于2026年04月08日至2026年04月14日,根据11联系方式,从采购人指定的联系人处免费获取询价文件。
6.2供应商若对本项目采购需求、资格要求等有疑问的,应当于2026年04月14日12时00分前向采购人提出澄清要求。
7 发布公告的媒介
本次采购公告发布的媒介: 中国招标投标公共服务平台(http://www.cebpubservice.com)、湖南省港航水利集团有限公司网站(http://www.hnsghsljt.com)上发布。
8 响应文件递交方式及截止时间
供应商应于响应截止时间(2026年04月15日12时00分)前,将响应文件(一式四份,其中正本一份,副本三份)密封和标记后,以快递或现场递交的方式送达采购人,送达地址:湖南省双牌水力发电有限公司防汛大楼415室 (湖南省双牌县双电东路111号),收件人为谢爱军 ,联系方式为13974695410(手机)。邮寄件以收件人签收时间为准,因快递公司延迟邮寄的,收件人拒收并由寄件人承担此后果。
9 监督部门
监督部门:湖南省港航水利枢纽管理有限公司纪检审计部
地址:湖南省长沙市天心区湘府西路31号鑫远国际大厦B座7楼
电话:0731-85483178
电子邮箱:ghslsn@163.com
10 其他
本项目最高限价为人民币 壹拾肆万伍仟元整(¥145,000.00),预计117人(实际合同金额最终以公司名单数量为准,有可能增减2—3人)。要求开具合规的增值税专用发票。报价有效期不小于90天(自响应截止之日起计算)。本项目不接受联合体报价。
11 联系方式
采 购 人: 湖南省双牌水力发电有限公司
地 址: 湖南省双牌水力发电有限公司防汛大楼415室(湖南省永州市双牌县泷泊镇双电东路111号 )
邮政编码: 425200
联 系 人: 谢先生 李先生
电 话: 13974695410 18973311625
邮 箱:25715780@qq.com
责编:陈南松
来源:湖南省港航水利枢纽管理有限公司