招标人湖南省水运建设投资集团有限公司对沅水洪江至辰溪航道建设工程还建仓库工程施工(招标编号:HCHD-XJ53)进行公开招标,评标委员会经过认真、细致的评审,推荐的中标候选人公示如下:
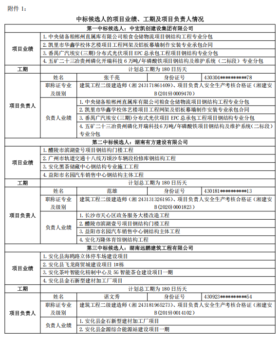
第一中标候选人:中宏凯创建设集团有限公司(投标报价:3515600.31元)
第二中标候选人:湖南有方建设有限公司(投标报价:3442182.96元)
第三中标候选人:湖南远鹏建筑工程有限公司(投标报价:3472306.65元)
公示期为3个工作日(2026年4月21日至2026年4月24日)。投标人或者其他利害关系人对评标结果有异议的,须在公示期间向招标人提出。异议须署实名、附有异议人地址及有效联系方式、基本事实和相关证明材料。
禁止投诉人捏造事实、伪造材料或者以非法手段及渠道取得证明材料,阻碍招标投标活动正常进行,招标人将对恶意异议或投诉予以驳回并通报。
举报受理方式:
监督部门:湖南省水运建设投资集团有限公司纪检部
地址:湖南省长沙市天心区新姚南路196号
电话:0731-89933528 邮政编码:410004
邮箱:sxhdjs2021@163.com
附件1:中标候选人的项目业绩、工期及项目负责人情况
附件2:不合格投标人名单
湖南省水运建设投资集团有限公司
2026年4月21日


责编:陈南松
来源:湖南省水运建设投资集团有限公司三湘航道建设分公司