湖南省港航水利枢纽管理有限公司安全文化手册编制项目已具备采购条件,现公开邀请供应商参加采购活动。
1 采购项目简介
1.1采购项目名称:湖南省港航水利枢纽管理有限公司安全文化手册编制项目。
1.2采购人:湖南省港航水利集团有限公司大源渡航电枢纽分公司。
1.3采购代理机构:无。
1.4采购项目资金落实情况:企业自筹,已落实。
1.5采购项目概况:
湖南省港航水利枢纽管理有限公司(以下简称公司)系湖南省港航水利集团有限公司二级单位,公司于2025年1月8日挂牌成立。负责集团航运水利枢纽的运营、发电、管养、维护,拓展延伸机电安装检修、代维代运等业务,承担枢纽所在流域灌溉、防汛、供水、航运、水生态保护、联合调度等公益职能。管理大中型水库11座,运营管理发电场站13个,其中水力发电站12个,风电厂1个,总装机容量66.1万千瓦,年平均发电量23.5亿千瓦时。公司秉持“生命至上、安全第一”的发展理念,决定系统性地开展安全文化体系建设。
安全文化手册是分公司安全文化的核心载体与全员安全行为的基本准则。目前,公司亟需编制一本兼具前瞻性、系统性、实用性及行业特色的安全文化手册,用以统一全员安全思想,规范全员安全行为,夯实安全生产管理基础,塑造具有港航水利枢纽特色的安全品牌形象,为公司的高质量发展提供坚实的安全保障。
本项目以大源渡航电枢纽为样板开展安全文化手册编制工作,现就项目公开询价。
2 采购范围及相关要求
2.1采购范围:湖南省港航水利枢纽管理有限公司安全文化手册编制(以大源渡航电枢纽为样板开展)。
2.2服务期:合同签订后90日历天完成。
2.3服务地点:湖南省港航水利集团有限公司大源渡航电枢纽分公司指定地点(包括分公司营地及其相关生产现场)。
2.4服务质量要求或服务标准如下: 1.必须严格遵循《中华人民共和国安全生产法》《企业安全文化建设导则》(AQ/T 9004)等国家及行业最新法规与标准,并紧密结合公司发展战略与管理现状。2.通过资料分析、管理层访谈、现场观察等多种方式,对公司现有安全文化状况、水电站安全管理现状进行全面摸底与科学诊断。3.供应商须全程主导手册内容的内部协调与评审工作,负责与公司各层级(从公司管理层到水电站班组)进行有效沟通,汇集并整合修改意见。4.供应商应组织不少于2轮的正式内部评审会,并根据评审反馈,快速、专业地对手册内容进行修改、完善与优化,确保手册内容获得公司管理层及核心部门的普遍认可。
2.5安全目标:不发生人身、质量、设备、消防安全事故。
2.6成果要求:设计成果知识产权归采购人所有,手册设计不少于80页,印150本(无线胶装185*260,封面275克出色印画米黄双面彩印,内页140克本白双面彩印装订方式锁线胶装),并提供电子文档U盘3个。
3 供应商资格要求
3.1供应商不得存在下列情形之一:
(1)处于被责令停产停业、暂扣或者吊销执照、暂扣或者吊销许可证、吊销资质证书状态;
(2)进入清算程序,或被宣告破产,或其他丧失履约能力的情形;
(3)被采购人或采购人上级单位纳入黑名单;
(4)其他: 无。
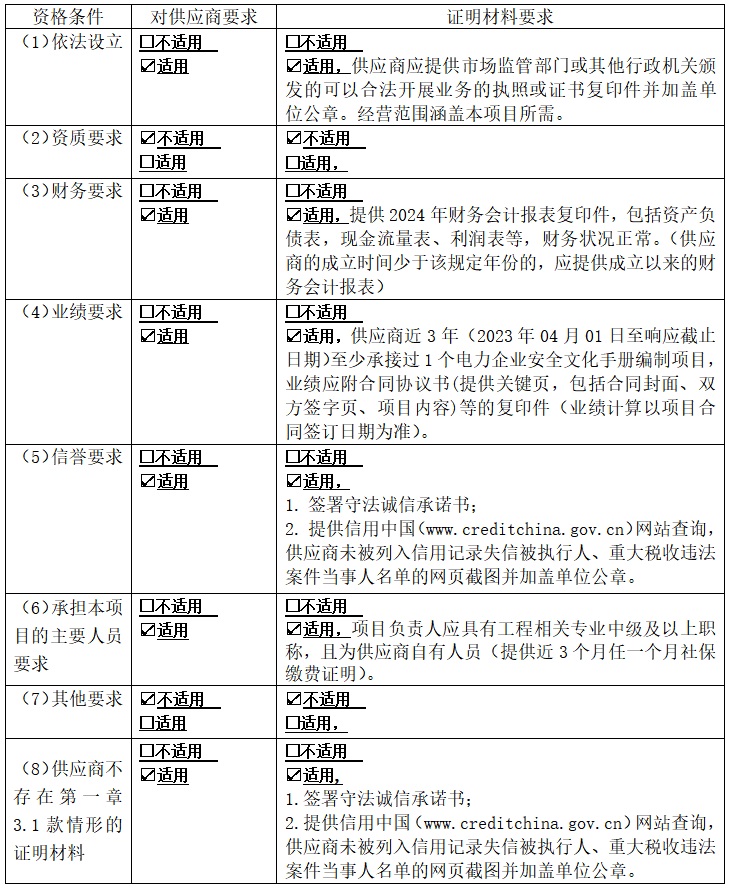
3.2供应商应满足如下要求:

4 响应保证金

5 确定成交供应商的方法
5.1综合评分法
5.2采购人应当确定排名第一的成交候选供应商为成交供应商。若排名第一的成交候选供应商未通过履约能力和报价核查,采购人应按推荐的名单排序依次确定其他成交候选供应商为成交供应商。
6 采购文件获取
6.1 供应商应当于2026年04月28日至2026年05月06日,每日上午08时00分至12时00分,下午14时30分至17时30分,从周文学处免费获取询价文件,联系方式为18173443358(手机)。
6.2供应商若对本项目采购需求、资格要求等有疑问的,应当于2025年05月07日09时00分前向采购人提出澄清要求。
7 发布公告的媒介
本次采购公告发布的媒介: 中国招标投标公共服务平台(http://www.cebpubservice.com)、湖南省港航水利集团有限公司网站(http://www.hnsghsljt.com)上发布。
8 响应文件递交方式及截止时间
供应商应于响应截止时间(2026年05月07日12时00分)前,将响应文件(一式四份,其中正本一份,副本三份)密封和标记后,以快递或现场递交的方式送达采购人,送达地址:湖南省港航水利集团有限公司 604 联调中心(湖南省长沙市天心区新姚南路196号),收件人为周文学 ,联系方式为18173443358(手机)。邮寄件以收件人签收时间为准,因快递公司延迟邮寄的,收件人拒收并由寄件人承担此后果。
9 监督部门
监督部门:湖南省港航水利枢纽管理有限公司纪检审计部
地址:湖南省长沙市天心区湘府西路31号鑫远国际大厦B座7楼
电话:0731-85483178
电子邮箱:ghslsn@163.com
10 其他
本项目最高限价:人民币 玖万柒仟元整 (¥97,000.00),超过最高限价为无效报价。报价有效期不小于90天(自响应截止之日起计算)。本项目不接受联合体报价。要求开具6%的全额增值税专用发票。
11 联系方式
采购人:湖南省港航水利集团有限公司大源渡航电枢纽分公司
地址:湖南省衡东县大源渡航电枢纽(湖南省衡东县霞流镇荆花港村)
邮政编码:421400
联系人: 占正生
电话:18974702308
邮箱:dydjab@126.com
责编:潘华
来源:湖南省港航水利枢纽管理有限公司